深圳大学1983年由教育部批准设立,清华、北大、人大三校援建,是教育部深化创新创业教育改革示范高校、广东省高水平大学重点建设高校、深圳市唯一一所综合性大学。建校39年,深圳大学与深圳经济特区发展同频共振,形成了“特区大学、窗口大学、实验大学”的办学特色。进入新时代以来,学校实施高水平大学建设发展战略,是内地进步最快的大学之一,已经成为一所特色鲜明、实力雄厚、在国内外具有良好声誉和重要影响力的高水平综合性大学。
深圳大学机电与控制工程学院创建于1984年。自成立以来,学院师生一直秉持“精工践行,至臻如一”的工匠精神,敢闯敢试,包容创新,肩承持续创新的使命和担当。学院日益壮大,师资力量雄厚,人才体系完备,拥有一流的科研平台,在教育、科研、社会服务等方面取得了卓越成就!高水平师资队伍已具规模,包括日本工程院院士2人、俄罗斯工程院外籍院士1人,国家重大人才计划入选者4人,国家杰出青年科学基金获得者1人、国家优秀青年科学基金获得者1人,广东省杰出人才1人,省级教学名师2人、南粤优秀教师1人,深圳市优秀教师4人、深圳大学校长教学奖获得者3人。
现竭诚欢迎海内外各类优秀人才积极申报2023年岗位。
一、聘用岗位及待遇
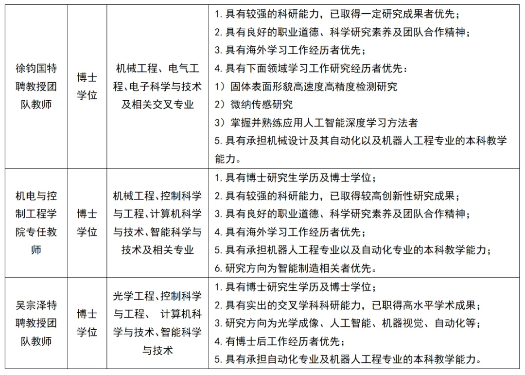
本次招聘岗位及具体要求见下表

本年度招聘的教师岗位实行预聘-长聘管理制度,应聘者年龄原则上为35岁以下,特别优秀的应聘者可适当放宽年龄要求。根据应聘者实际情况,特别优秀的可申请聘为副教授或教授。
预聘-长聘制教师薪酬待遇如下:
1.实行年薪制,根据应聘者的经历及业绩,提供具有竞争力的薪酬和科研启动专项经费;特别优秀的应聘者可纳入学校人才项目培养,享受相应待遇,具体按学校相关政策执行。
2.受聘深圳大学“鹏城孔雀计划”特聘岗位者,可享受相应的岗位绩效奖励。
3.住房政策:可申请租住学校周转房,租金优惠。符合条件者,可以享受深圳市人才房政策,具体以政府最终发布为准。
4.教育配套:深圳大学附属教育集团下辖4所中学、4所小学和3所幼儿园,有效保障教职工子女就学。
5.医疗保健:下设2所三甲综合医院:深圳大学总医院和附属华南医院,为教职工提供优质医疗服务。
6.员工关怀:学校提供体育专项经费,校内运动设施免费使用;年度健康体检;就餐补贴。
二、报名方式
1. 联系李老师递交简历:
Tel: 0755-26536224
Mail: liyuansy@szu.edu.cn
Wechat: lixiaoyuanyuan_ly
2. 或直接登录深圳大学招聘平台投递简历(网址:http://zp.szu.edu.cn/ ,建议使用360极速浏览器或谷歌浏览器),使用邮箱注册账号,收到激活邮件并激活,登录系统后在招聘岗位页面可以查看所有开放的岗位详细信息,选中自己拟聘的岗位,点击“申请岗位”,然后完善自己的简历信息并提交。
三、面试
经学院组织简历筛选后,举行集中面试工作,综合考察应聘者的思想政治、学术水平、科研能力、教学能力等素质。具体面试方式、时间、地点等,另行通知。
四、录取结果及公示
面试结束后,由学院向学校提出建议引进教师名单,学校人事工作教授委员会审议确定拟录用人选。拟录用人选经学校审批通过后将在深圳大学人才招聘网站公布,公示期7天。
五、聘用
拟录用人员经公示,没有投诉或经查投诉不实或不影响聘用的,原则上应在公示结束后3个月内到岗,可根据实际工作需要与拟录用人员协商到岗时间,最长不超过一年。逾期未办理入职手续者,将视为放弃岗位,不予录用。
撰写:李媛
排版:卓永就
一审一校:钟小品
二审二校:梁雄
三审三校:吴宗泽